三星Galaxy|12W音頻放大器TDA2006高輸出失真低

三星Galaxy|12W音頻放大器TDA2006高輸出失真低

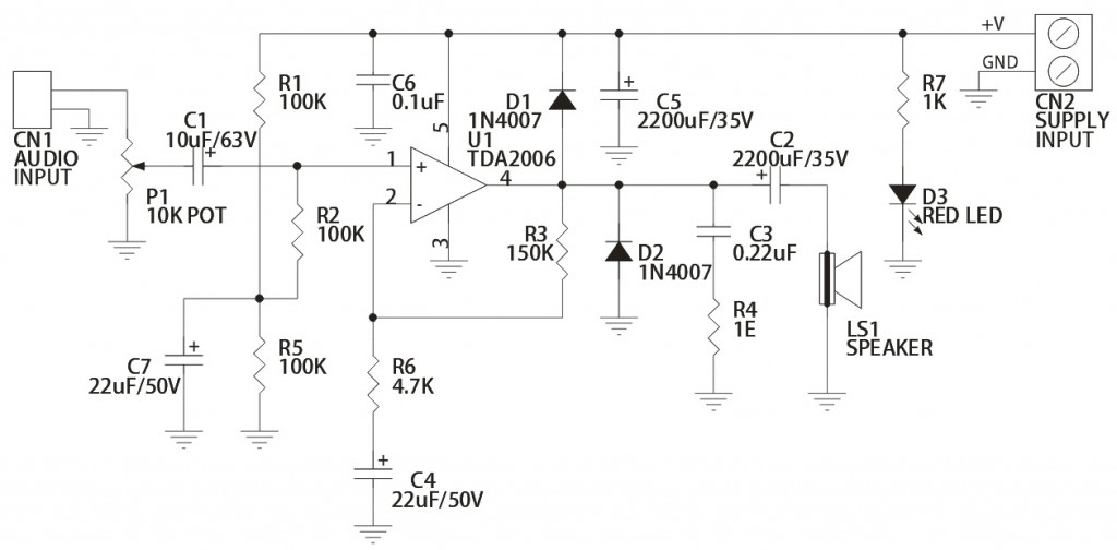
TDA2006提供高輸出電流 , 諧波交叉失真非常低 。 此外 , 該裝置還包括一個原始(和專利)短路保護系統 , 該系統包括一個自動限制耗散功率的裝置 , 以便將輸出晶體管的工作點保持在其安全工作區域內 。 還包括傳統的熱停堆系統 。 描述是一個五瓦封裝的單片集成電路 , 用作低頻“AB”級放大器 。 10%通常為4負載和8負載提供12W輸出功率 。 TDA2006提供高輸出電流 , 具有極低的諧波和交叉失真 。 此外 , 該裝置還包括一個原始(和專利)短路保護系統 , 該系統包括一個自動限制耗散功率的裝置 , 以將輸出晶體管的工作點保持在其安全工作區域內 。
失真輸入靈敏度頻率響應3dB)輸入電阻(引腳1)電壓增益(開環)電壓增益(閉環)輸入噪聲電壓輸入噪聲電流電源電壓抑制漏電流熱關斷結溫度
18V 2A單電源最高18V 輸出功率12W4?8 W8?TDA2006提供高輸出電流 , 具有極低的諧波和交叉失真IC引腳中的短路保護/熱關機系統 , 用于連接音頻信號輸入用于連接電位計(POT)的引線接頭用于音量調節用于方便電源輸入和揚聲器連接的螺紋端子連接器用于IC4的LED指示燈上電散熱器四個3.2 mm的安裝孔 , 每個安裝孔帶有螺母和雙頭螺栓PCB尺寸51 mm x 63 mm
【三星Galaxy|12W音頻放大器TDA2006高輸出失真低】

    相關經驗推薦